APSN(アジア太平洋腎臓学会)とKSNの共催CMEに参加してきた。4時間で8つのレクチャーを聴いたが、まず前半を紹介する。
1. 腎障害における酸化ストレスと低酸素
まずSTAT3、Th17、Sphingosine kinase 2、VAP-1、自律神経といった、AKIの発症・予防に関わるさまざまな要素が説明された。神経の脱落や再生を調べるのには透明な腎臓が作成されており(CUBIC-kidney、doi:10.1016/j.kint.2019.02.011)、改めて衝撃的だった。なお、VAP-1は既に経口阻害薬ASP8232が治験されている(Lancet Diabetes Endocrinol 2018 6 925)。
AKIで低酸素状態などでエピジネティックなスイッチが入ると、線維化などでCKD進展リスクとなる。こうした転写因子を阻害する試み(EZH2阻害薬DZNep:Sci Rep 2018 8 3779、HDAC阻害薬Pracinostat:Int Immunopharmacol 2017 42 25など)も紹介され、腫瘍内科のような分子標的アプローチが腎臓内科でも本格化していることが実感された。
そのあとDKDについて、各クラスの経口血糖降下薬の腎保護作用(メトホルミン、DPP4、SGLT2)が紹介された。SGLT2阻害薬はeGFRが低下すると血糖降下作用は低減するが、腎保護作用は持続する(ので、患者と相談のうえcompassionate useも考慮しては)という話もあった。ほんとうに腎保護薬としての適応が通るかもしれないし、腎保護作用を強調して工夫された新しい薬がでるかもしれない。
その新しい薬として、バルドキソロンとHIF-PH阻害薬が紹介された。バルドキソロンは国内第三相試験AYAME、Alport症候群に対するCARDINALトライアルが進行中である。eGFRを上げアルブミン尿を増やすこの薬の長期的な効果を心配する声もある(JASN 2018 29 357)。
CKDがこの薬でまったく新しいパラダイムに入ることを期待しているが、2022年に終了予定のAYAMEが万一「eGFRによい有意差がありすぎて早期終了」になった場合、喜びつつも慎重に長期データを注視したい。
2. 糖尿病患者とPD
なぜこのようなトピックが話されたのかと思ったが、韓国はまだPD患者の比率が比較的多い。以前紹介したグラフを見ていただくと、10年前まではHD:PDが3:1くらいですらあった(もっとも、どんどんその差は開いているが)。
さらに、PD患者の糖尿病には独自の注意点がいくつかある。まず、腹膜透析液に含まれるグルコースを考慮しなければならない(300kcal/d程度は吸収されるという)。それで、グルコース含有の少ない(「生体適合性のよい」とも)透析液も開発されているが、IMPENDIAスタディ(JASN 2013 24 1889)ではHgbA1cは有意に低下したが死亡率は上昇した。除水不十分によるものと考えられており、今後の課題と言える。
ここで「透析と言えば、HgbA1cよりグリコアルブミン(GA)じゃないの?」、「何で測るにせよ、どこが治療ゴールなの?」という二つの質問が頭に浮かんだ読者もおられるかもしれない(筆者もそうだった)。
PDでは一般的に血液喪失が少ない一方、透析液と一緒にアルブミンが失われる(DKDで残腎機能があれば尿からも)。HgbA1cを指標にした研究を多く目にするが、近年はGAのほうが正確とする報告(Int J Mol Sci 2016 17 619)もあり、現場も個別に対応したり両方測ったりしているようだった。
ゴールについては、"vigilant"という言葉が使われていた。これは「ちゃんと見張る」くらいの意味で、インテンシブではないということだ。HgbA1cが8%以上の群で死亡率が高かったデータがいくつかある(Diabetes Care 2014 37 1304)ことと、「燃え尽き糖尿病」になっている患者も多いことがその理由のようだった。
3. CKD-MBDの最新コンセプト
100枚ちかいスライドで25分のお話をされたので駆け足だったが、一番のメッセージは「栄養から25(OH)ビタミンDを摂取しましょう」だった。25(OH)ビタミンDが足りないと副甲状腺が「ビタミンD飢餓」になり、活性型ビタミンD用量が増えて異所性石灰化などの問題も多くなるので、25(OH)ビタミンを摂取するのがよいという筋だった。
なお発表者は台湾の方だったが、台湾のような低緯度地域でもビタミンD欠乏は多く、大気汚染も関係しているらしかった(Rev Endocr Metab Disord 2017 18 207)。レクチャ後は「医局のみんなで25(OH)を測ってみたら、みんな低かったんだよ」という小話も聞けた(なお、日本でも2016年から測定可能)。
4. がん診療でみられる腎障害のマネジメント
抗腫瘍薬に用いられるさまざまな薬と腎障害について述べられた。どんどん新薬がでてくるので把握しにくいが、部位で大別でき(図はKI Reports 2017 2 108)、薬のクラスによってもだいたいどの腎障害が起こるかを予測できるようだった。
抗血管新生薬のなかでは、bevacizumabが最も早くから高血圧・蛋白尿の合併に気づかれたので研究が進んでおり、病態はTMA(VEGFによる補体制御因子CFHの活性化が抑制され、組織レベルで補体制御が利かなくなる;JCI 2017 127 199)と分かっている(図はJASN 2019 30 187)。眼科での硝子体注射でも血中に移行して腎障害を起こした報告がある(CKJ 2019 12 92)ので要注意だ。
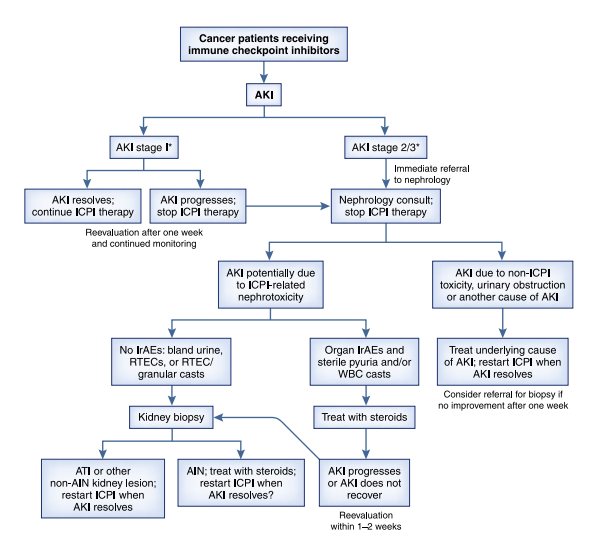
つづいて、免疫チェックポイント薬についてだった(なお、CTLA4、B7/CD28、PD-1L/PD1のような話はCancer Discov 2018 8 1069が詳しいようだ)。どんどん適応が広がって、移植後の免疫抑制薬使用者にがんが見つかってニボルマブを使うといった場合すらある(NEJM 2017 376 191)。
腎障害で薬剤を中止するか、ステロイドをつかうかといった常識的なアルゴリズムはある(下図、doi:10.2215/CJN.02340219)ので、あると便利かもしれない。
他にもCAR T細胞療法による腎障害(CJASN 2018 13 796)、BCL2の特異的阻害薬venetoclaxによるCLLの腫瘍崩壊症候群予防などが紹介されていた。また、内容とは別に、eAJKDやNephron Powerでもお馴染みのKenar D. Jhaveri先生(上記論文のうちいくつかの著者でもある)による、GlomConをイチオシしていた。
後半へつづく(写真は、韓国で見かけることの多い、カササギ)。



